技术资料/正文
800 人阅读发布时间:2022-03-21 16:34
TNF antagonist sensitizes synovial fibroblasts to ferroptotic cell death in collagen-induced arthritis mouse models

1、类风湿性关节炎(rheumatoid arthritis,RA)是常见的慢性、全身自身免疫性疾病,其主要病理特点是滑膜长期的慢性炎症,逐渐增生形成血管翳,造成对软骨及骨关节的侵袭破坏;目前的治疗无法完全预防和阻止关节腐蚀,且有一定的局限性,因此,寻找能够阻止RA炎症持续存在的新疗法迫在眉睫。
2、铁死亡(ferroptosis)是指在铁离子的参与下,因铁依赖性活性氧的异常堆积而导致氧化还原平衡失调而引起的一种新型细胞死亡方式;其在调节炎症损伤、信号转导和细胞生长中发挥作用。
3、高活性氧自由基被认为与关节炎症和破坏有关,滑膜成纤维细胞在氧化应激下异常增殖(导致炎症和关节损伤),表明滑膜成纤维细胞在促炎环境中免受氧化应激。因此,对这种保护性信号传导的干预可用作对抗成纤维细胞活化的新策略。
文中研究了滑膜成纤维细胞如何响应RA患者增生类风湿滑膜和滑液中的生理铁质应激而存活。TNF是RA发病机制中关键的促炎细胞因子,可以通过上调溶质载体家族7成员11(SLC7A11),谷氨酸 - 半胱氨酸连接酶催化亚基(GCLM)和谷氨酸 - 半胱氨酸连接酶调节亚基(GCLC)来抑制铁凋亡的发作,从而促进胱氨酸摄取和细胞GSH的生物合成。TNF拮抗剂和低剂量铁凋亡诱导剂的组合诱导滑膜成纤维细胞中的铁凋亡,并显着减弱CIA模型中的关节炎进展。这些发现表明,TNF调节铁凋亡耐药性的机制,并暗示了基于铁凋亡的疗法在各种疾病中靶向失调成纤维细胞的治疗潜力。


除了脂质过氧化形成升高外,我们观察到高疾病活动度患者的滑液中的铁水平远高于中度疾病活动度患者的铁水平(图1e)。这些数据证实了RA患者增生性类风湿滑膜和滑液中脂质过氧化物和铁超负荷的积累。


从RA患者的滑液中分离出外周血单核细胞(PBMC)中的循环纤维细胞和成纤维细胞(补充图3),发现滑液中的滑膜成纤维细胞比循环纤维细胞对RSL3更敏感(图2d,e),这表明发炎的关节倾向于促进铁凋亡和脂质ROS的产生。这与观察结果一致,即高疾病活动度的患者的关节比疾病活动度较低的患者的关节显示出更多的脂质过氧化和铁水平。总的来说,这些数据表明,铁凋亡诱导可以有效地减少CIA小鼠滑膜中的成纤维细胞群,从而减轻炎症和组织损伤。

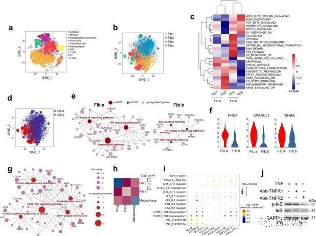
基因集富集分析(GSEA)表明,两个亚群之间的功能作用多样化。预测的铁凋亡敏感子集在与细胞外基质形成和重塑相关的类别中显示出显着的基因富集,而预测的铁凋亡抗性亚群的强烈特征在于参与增殖和细胞周期的基因的表达(图3h,i)。
GSEA表明,成纤维细胞长期暴露于TNF增加了与RA患者个体的增殖相关的基因的表达,并减少了与RA患者滑膜成纤维细胞细胞基质相关的基因(补充图7a-c)。相反,TNF抑制增加了成纤维细胞球体主体突起的侵入(补充图7d,e)。这些数据支持 CIA 滑膜中存在具有明显铁凋亡敏感性的成纤维细胞亚群。

与阻断TNFR1相比,阻断TNFR2消融了NF-κB活化,如IκB磷酸化测量的那样(图4j)。因此,来自巨噬细胞的TNF与Fib a簇中的TNFR2之间的更强相互作用与这些成纤维细胞中通过NF-κB的TNF信号传导的富集一致。总而言之,这些数据表明,具有不同铁凋亡敏感性的成纤维细胞亚群的存在可能与巨噬细胞中TNF信号传导的转导有关。



1、大量研究表明,铁凋亡涉及某些疾病,如缺血/再灌注损伤、神经退行性疾病和肿瘤。最近,铁凋亡已被证明涉及嗜中性粒细胞和滤泡辅助T(Tfh)细胞的细胞死亡,这与免疫疾病有关。
2、数据显示,来自RA患者的滑膜成纤维细胞增加了铁的积累和脂质过氧化。我们发现,压力不仅表现在RA滑膜和关节积液的衬里和子衬里层中已经建立的周围微环境中,而且还通过各种细胞因子的持续释放来增强,包括IL-6和TGF-β。数据表明,脂质过氧化对RA发病机制的发生有相当大的贡献。
3、这些数据表明,TNF/TNFR2/NF-κB对铁凋亡的防御作用克服了TNF/TNFR1/NFκB诱导的ROS产生的铁凋亡致敏贡献。
4、体外测定表明,成纤维细胞长期暴露于TNF会增加与增殖相关的基因,并减少与细胞外基质相关的基因,这意味着长期刺激TNF和脂质过氧化应激在成纤维细胞功能多样化中的潜在调节作用。
5、靶向RA中的铁凋亡相关代谢揭示了对当前可用治疗方法疗效改善的令人兴奋的见解。此外,选择性靶向成纤维细胞亚群以诱导铁质细胞死亡可能是与成纤维细胞激活失调相关的各种疾病的有希望的治疗方法。

目前国自然热点“免疫调控、RNA甲基化、铁死亡、非编码RNA、外泌体、线粒体“。
今年您的课题是否有围绕这些热点展开呢?
以上文献涉及的实验技术,均可在晶莱生物展开。
【晶莱生物】是一家专注于生物医学领域内科研学术服务的高新技术企业,致力于打造国内一流的生物技术服务品牌。拥有超3000平的综合实验室,有SPF级动物房,可构建200余种动物模型,拥有多个大型实验中心和生物资源库。可为您提供包括基因组学、细胞生物学、蛋白鉴定及分析、病理组化、表观遗传学、动物造模等多个实验平台服务。