技术资料/正文
565 人阅读发布时间:2022-05-13 10:53
Circular RNA hsa-circ-0002483 promotes growth and invasion of lung adenocarcinoma by sponging miR-125a-3p
环状RNA hsa-circ-0002483通过海绵化miR-125a-3p促进肺腺癌的生长和侵袭

期刊:cancer cell internationaltion
影响因子:5.772
发表日期:2021年
研究背景与意义
肺癌是最恶性的肿瘤之一,其发病率和死亡率正在迅速增加,威胁着公众健康和人类生命。随着治疗方法的发展,肺腺癌(LUAC)作为非小细胞肺癌(NSCLC)的一个亚类已经得到很好的治疗,但晚期病例仍然预后不良,远端转移。累积数据显示,非编码RNA的异常表达与LUAC的预后和进展有关。因此,鉴定与癌症相关的非编码RNA可能为LUAC的早期检测提供潜在的生物标志物。
环状RNA(circRNA)作为非编码RNA的一个亚类,其特征在于共价闭环结构和RNA稳定性。越来越多的数据表明,circRNA表达异常,与LUAC的预后和进展相关。同时,circRNA通过与RNA结合蛋白或海绵化miRNA相互作用,在LUAC中充当致癌或抑制因子。到目前为止,LUAD中circ-0002483的功能仍未记录在案。
MicroRNA(miRNA)作为非编码RNA的另一种亚型,可以通过转录后水平靶向mRNA,并作为LUAC早期诊断和预后的良好生物标志物。一些研究表明,在非小细胞肺癌(NSCLC)中下调的miR-125a-3p和miR-125a-5p对肺癌细胞的迁移和侵袭具有相反的影响,而miR-125a-3p的下调与NSCLC患者的肿瘤发生和预后不良有关。此外,miR-125a-3p通过调节小鼠双分钟2同源物/p53信号传导来抑制肺癌的生长和侵袭,并通过靶向转移相关基因1来抑制NSCLC增殖和迁移。miR-125a-3p也被lncRNA MALAT1在肝细胞癌中海绵化,在脑胶质瘤中被circ-MAPK4海绵化,在系统性红斑狼疮中被circ-0012919海绵化,在主动脉平滑肌细胞中被circLMF1海绵化。
竞争性内源RNA(ceRNA)假说认为,内源性RNA分子具有miRNA作用位点,可以竞争性的与miRNA结合,从而间接调控miRNA靶基因的表达,这种竞争性结合miRNA的作用又被叫做miRNA海绵作用(microRNA sponges)
研究方法
1、临床样本组织微阵列、生信分析鉴定LUAC和正常组织之间差异表达的circRNA。
2、采用荧光原位杂交分析LUAC患者circ_0002483表达与临床病理特征及预后的关系。
3、通过CCK-8、集落形成和Transwell测定等功能实验以及皮下肿瘤模型,确定了circ_0002483在LUAC细胞中的作用。
4、通过RNA免疫沉淀、荧光素酶基因报告和qRT-PCR检测验证了circ_0002483与miR-125a-3p之间的特异性结合。
5、通过蛋白质印迹分析评估circ_0002483对miR-125a-3p介导的C-C基序趋化因子配体4(CCL4)-CCR5轴的影响。
研究主要内容

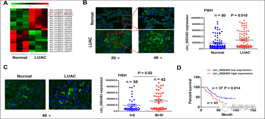
(A) LUAC和正常组织样品之间差异表达的circRNA的分层聚类。
(B) FISH分析了80个配对LUAC组织样本中circ-0002483的表达水平。
(C) FISH分析LUAC中I期+II期和III期+IV期 circ-0002483表达水平。
(D) Kaplan-Meier分析LUAC患者circ-0002483表达与总生存期的相关性。
结论: circ-0002483的上调与LUAC患者的生存率低有关。

图A:用circ_0002483过表达载体或si-circ_0002483转染A549和PC9细胞后circ_0002483表达水平的qRT-PCR分析。
图B:CCK-8分析A549和PC9细胞中用circ_0002483过表达载体或si-circ_0002483转染后的细胞增殖活力。
图C,D:在A549和PC9细胞中用circ_0002483过表达载体或si-circ_0002483转染后细胞菌落形成分析。

图E,F:分析A549和PC9细胞中circ_0002483过表达载体或si-circ_0002483转染后的细胞侵袭能力。
结论: Circ_0002483促进了A549和PC9细胞体外的增殖、集落形成和入侵

图A:circ_0002483和多个miRNA之间的结合位点。
图B :TCGA分析成对和不成对的LUAC组织样品中5个miRNA的表达水平。MIR-125a-3p表达水平和细胞位置的。
图C-E:FISH分析,以及LUAC组织样品中circ_0002483与miR-125a-3p表达相关性的Pearson相关性分析(n = 80)。
结论:Circ_0002483与LUAC组织样本中的miR-125a-3p表达呈负相关。

图A:miR-125a-3p与WT或Mut circ_0002483 3′UTR结合位点的示意图。
图B:与miR-125a-3p模拟物或抑制剂以及WT或Mut。circ_0002483 A549和PC9细胞中3'UTR报告载体共同处理后WT或Mut circ_0002483 3′UTR的荧光素酶活性的估计。
图C:用miR-125a-3p模拟物或抑制剂转染后A549和PC9细胞中miR-125a-3p表达水平的qRT-PCR分析。
图D: 用circ_0002483过表达载体或si-circ_0002483转染后A549和PC9细胞中miR-125a-3p表达水平的qRT-PCR分析。

图E、F:RIP分析了从A549和PC9细胞中Ago2蛋白中提取的circ_0002483和miR-125a-3p的富集水平。
图G:CCK-8 分析 A549 和 PC9 细胞中circ_0002483过表达载体和 miR-378a-3p 模拟物;si-circ_0002483 和 miR-125a-3p 抑制剂共转染后的细胞增殖活力。
结论:Circ_0002483在LUAC细胞中充当miR-125a-3p的海绵。

图A:miR-125a-3p与WT或Mut CCL4 3′UTR结合位点的示意图。
图B:与miR-125a-3p模拟物和WT或Mut CCL4 3'UTR报告载体在A549和PC9细胞中共同处理后WT或Mut CCL4 3'UTR的荧光素酶活性的估计。
图C、D :TCGA分析LUAC组织样品中CCL4和CCR5的表达水平(n = 515)。
图E :Pearson在LUAC组织样品中miR-125a-3p与CCL4和CCR5表达的相关性分析。
图F、G:qRT-PCR和蛋白质印迹分析与A549细胞中circ_0002483过表达载体和miR-125a-3p模拟物共转染后CCL4和CCR5的表达水平。
结论:miR-125a-3p反转circ_0002483引起的CCL4-CCR5轴上调。

图A:皮下异种移植肿瘤的代表性照片和si-circ_0002483 或si-NC转染A549细胞治疗后肿瘤生长曲线的评估。
图B、C :si-circ_0002483组和si-NC组之间肿瘤体积和重量的比较。
图D :si-circ_0002483组和si-NC组之间Ki-67表达水平的HE和IHC分析
结论:敲低circ_0002483抑制了LUAC肿瘤的生长。
研究结果及结论
发现circ_0002483在LUAC组织样本中上调,并且与LUAC患者的肿瘤淋巴结转移(TNM)阶段和生存率低有关。敲低circ_0002483抑制了A549和PC9细胞在体外的增殖,集落形成和侵袭,而circ_0002483的过表达则具有相反的效果。
此外,circ_0002483海绵化miR-125a-3p并对其表达进行负面调节。CCL4被确定为miR-125a-3p的直接目标。抢救实验表明,miR-125a-3p模拟物通过靶向A549和PC9细胞中的CCL4-CCR5轴,逆转了circ_0002483的肿瘤促进作用。
此外,体内实验进一步证实,敲低circ_0002483抑制肿瘤生长。
结论:研究结果表明,circ_0002483可以作为miR-125a-3p的海绵来上调CCL4-CCR5轴,有助于LUAC的肿瘤发生,并代表LUAC的潜在治疗靶点。
文献中使用的实验技术

关于晶莱
晶莱生物(Geneline Bioscience)是一家专注于生物医药研发与基础医学研究服务的高新技术企业。可开展生物医药临床前非GLP的CRO服务,基础医学研究技术服务,医学成果转化服务,类器官、细胞、动物模型等产品研发业务。目前已在北京、上海、长沙开设公司并建立多个综合实验室,共建设有3000余平实验平台(含SPF动物实验平台、生化病理检测实验平台、细胞/类器官实验平台),组建了数十名来自全球知名高校的硕博研究生研发团队。可开展小鼠、大鼠、豚鼠、地鼠,兔,犬、猪、猴、相关的动物实验,可构建200余种动物疾病模型,为生物医药公司、高校、医药搭建了多管线研发服务平台。
与国500+生物医药公司、高校及医院建立合作,成功开展10000+研究/研发项目,服务超8000+客户。

晶莱生物业务覆盖:为生物医药公司提供CRO服务:临床前非GLP药理药效实验、药物筛选、药物代谢、安全性评价。为高校及医院提供体内外机制研究、功能学研究、各类体内外研究模型构建、模型评价、通路机制验证、生化病理检测等生命科学实验与基础医学实验。为高校及医药公司提供生物医学科技成果转化服务,链接上游下生物医药企业、投资机构等进行科研成果转化服务。研发标准化及工程化细胞、动物、类器官模型产品,助力生物医学发展及精准医学发展。
