技术资料/正文
248 人阅读发布时间:2022-06-20 13:34
LncRNA PKMYT1AR promotes cancer stem cell maintenance in non-small cell lung cancer via activating Wnt signaling pathway

期刊名:Molecular Cancer
2021年影响因子:27.4
研究背景
1、肺癌是世界上常见的恶性肿瘤之一,其发病率和死亡率都居全部恶性肿瘤的首位。非小细胞肺癌(non-small cell lung cancer, NSCLC)是肺癌的主要类型,占所有肺癌的80%左右。早期诊断和治疗NSCLC有助于降低患者死亡率和提高生存率。
2、LncRNA(long non-coding RNA,lncRNA)是非编码RNA的一个类型,由于转录长度超过200个核苷酸并且缺乏蛋白质编码能力而得名;成熟的 lncRNA 可与多种分子相互作用,形成超分子结构,如 RNA/RNA、RNA/DNA、RNA/蛋白质、DNA/RNA/蛋白质或DNA/RNA/RNA 复合物。一旦转录,lncRNA可顺式 (控制局部基因表达) 或反式 (控制远端基因表达) 起作用,导致组织特异性,基因的沉默或激活,从而在细胞周期调控和细胞分化调控等众多生命活动中发挥重要作用。
3、肿瘤内部含有具有干细胞特征的功能性细胞亚群,这些特殊的细胞成分称为肿瘤干细胞 (cancer stem cell,CSC),CSC 具有无限增殖能力以及高致瘤性、侵袭性和转移性潜力,且对放、化疗具有抗性。长链非编码RNA是CSC亚群的关键调节因子,具有诱导CSC自我更新、迁移、侵袭、耐药和分化的重要能力。
研究思路

研究结果及分析

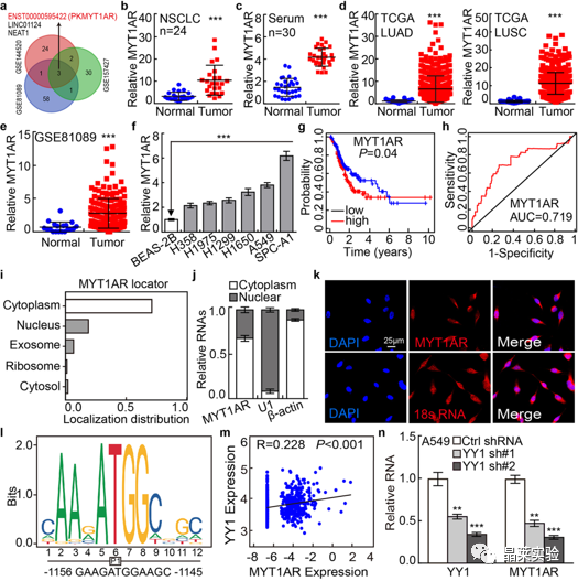
LncRNA PKMYT1AR在NSCLC中高度表达。
b PKMYT1AR在使用实时RT-PCR测定从NSCLC患者分离的新鲜配对组织中的相对表达水平。
c PKMYT1AR在配对NSCLC外周血血清中的表达,通过实时RT-PCR测定检查。
e PKMYT1AR在GSE81089数据集中的相对表达模式(正常:19,肿瘤:197)。
f PKMYT1AR在NSCLC癌细胞系中的相对表达水平通过实时RT-PCR检查。
g PKMYT1AR高表达与较差的存活率相关。
h 使用TCGA数据集的LUAD中PKMYT1AR(AUC=0.719)的ROC曲线。
j PKMYT1AR主要定位于A549细胞的细胞质中,使用核和细胞质RNA分级分离测定,然后进行实时RT-PCR。β-肌动蛋白和U1表达分别用作细胞质和核部分对照。
k FISH检查了PKMYT1AR的亚细胞定位。
l 使用JASPAR预测PKMYT1AR启动子区域内的YY1结合基序。
m 在TCGA-LUAD数据集中研究了YY1和PKMYT1AR之间的相关性。n 通过实时RT-PCR测定检查的YY1耗竭降低了A549细胞中PKMYT1AR的表达。
结果表明,YY1诱导的PKMYT1AR可作为NSCLC的有价值的预后生物标志物。
2、PKMYT1AR促进肿瘤细胞增殖和迁移

a 通过实时RT-PCR验证的A549中PKMYT1AR过表达和敲低细胞系的建立。
b-dPKMYT1AR敲低显着抑制了A549细胞增殖。
e-f.通过PI染色和流式细胞术在A549细胞中测试PKMYT1AR敲低对G0 / G1细胞周期转变的影响。
g PKMYT1AR敲低调节细胞周期过渡介质的表达。
h-iPKMYT1AR的敲低使用伤口愈合(h)和transwell(i)测定抑制A549细胞迁移。
j 用指示的抗体探测指示的细胞提取物以检查细胞迁移调节剂的表达模式。
k-mPKMYT1AR敲低抑制体内异种移植肿瘤的形成。
结果体现了PKMYT1AR在NSCLC中的致癌作用。PKMYT1AR敲低抑制肿瘤细胞生长和迁移。
3、PKMYT1AR作为miR-485-5p的ceRNA促进PKMYT1表达

miR-485-5p抑制肿瘤进展。
a 使用TCGA-LAUD数据集进行PKMYT1AR与miR-485-5p之间的相关性分析。
b miR-485-5p在TCGA-LAUD数据集中的表达减少。
d miR-485-5p在分别从正常和非SCLC患者分离的新鲜外周血血清样本中的表达,通过实时RT-PCR验证。
e 通过实时RT-PCR检测的a549细胞中miR-485-5p,miR-216a-5p和miR-6884-5p过表达后PKMYT1AR的表达。
f 野生型(WT)和突变体(MUT)PKMYT1AR荧光素酶报告质粒的示意图。
g 在MIR-485-5p模拟或模拟NC共表达的HEK-293T细胞中检查PKMYT1AR荧光素酶报告基因(WT或MUT)的荧光素酶活性。
h miR-485-5p调控的A549细胞增殖测定。
i 通过实时RT-PCR测定在指示细胞中检查的相对miR-485-5p表达。
j-k miR-485-5p调控的A549菌落形成测定。
l-m miR-485-5p调节的A549细胞迁移通过伤口愈合(l)和反式孔(m)测定进行检查。
n-p对指征组显示代表性异种移植肿瘤图像(n)、肿瘤肿块(o)和肿瘤体积(p)。

a 利用各种数据集将PKMYT1确定为miRNA-485-5p的下游靶标。
b TCGA-LAUD数据集中PKMYT1AR和PKMYT1表达之间的正相关关系。
c TCGA-LAUD数据集中miRNA-485-5p与PKMYT1表达的负相关关系。
d PKMYT1在TCGA-LAUD中的预后值由Kaplan-Meier Plotter检查。
e PKMYT1在TCGA-LUAD中的相对表达水平。
g 使用TCGA数据集的LUAD中PKMYT1(AUC=0.954)的ROC曲线。
h-i miR-485-5p分别模拟或抑制剂抑制或促进PKMYT1在通过实时RT-PCR(h)和免疫布洛特(i)测试的A549细胞中的表达。
j 含有荧光素酶报告质粒的野生型(WT)和突变体(MUT)PKMYT1 3'-UTR的示意图。
k 在MIR-485-5p模拟或模拟NC共表达的HEK-293T细胞中,检查了含有荧光素酶报告基因(WT或MUT)的PKMYT1 3'-UTR的荧光素酶活性。
l-mNSCLC癌组织中PKMYT1蛋白的IHC染色,m为(l)的定量数据。
PKMYT1是miR-485-5p的目标,在NSCLC中高度表达。

a-b在A549细胞中建立PKMYT1敲低,通过实时RT-PCR和免疫布洛克验证。
c PKMYT1敲低使用生长曲线测定显着抑制A549细胞增殖。d PKMYT1敲低分别抑制了A549和SPC-A1细胞的集落形成能力。
e-f通过PI染色和流式细胞术检查PKMYT1敲低对A549细胞G0 / G1细胞周期转变的影响。
f 是 (e) 的量化数据。
g PKMYT1敲低调节细胞周期过渡介质的表达,包括CDK2,CDK6,细胞周期蛋白D1,p21和p27。
h-iPKMYT1调节的A549细胞迁移通过伤口愈合(h)和反式孔(i)测定进行检查。
j 用指示的抗体探测指示的细胞提取物以检查细胞迁移调节剂的表达模式。
k 通过实时 RT-PCR(上图)和免疫布洛特(下图)测定验证 PKMYT1 过表达。
l–rPKMYT1强制表达克服了PKMYT1AR敲低效应,细胞生长曲线(l),伤口愈合(m-n),反式孔(o,q)和集落形成测定(p,r),(n,q,r)是相互检测的定量数据。
PKMYT1的耗竭抑制肿瘤生长。

a-b利用Pearson的相关性分析,利用TCGA-LUAD数据集,研究了PKMYT1AR(a)或PKMYT1(b)与干细胞维持相关基因之间的正相关关系。
c-f暴露于0,4,6 Gy的X射线照射的指示细胞中集落形成的代表性图像。
d,f是指示测定的定量数据。
g-j暴露于0,4,6 Gy的X射线照射的指示细胞中集落形成的代表性图像。
h,j是指示测定的定量数据。
PKMYT1AR敲低促进肿瘤细胞对DDP的反应。

a PKMYT1AR和癌症干细胞标志物基因在PKMYT1AR敲低时通过实时RT-PCR检测其在A549细胞中的相对mRNA表达。
b 检查PKMYT1AR敲低后指示细胞的肿瘤球体形成能力。
c 用免疫印迹检测指示细胞的总提取物与指示抗体。
d 在PKMYT1敲低时,采用实时RT-PCR检测A549细胞中PKMYT1和癌症干细胞标志物基因的相对mRNA表达。
e 检查PKMYT1敲低后指示细胞的肿瘤球体形成能力。
f 通过免疫印迹用指示抗体探测指示细胞的总细胞提取物。
g 通过实时RT-PCR与miR-485-5p模拟物或miR-NC共表达来检查A549细胞中PKMYT1和癌症干细胞标志物基因的相对mRNA表达。
h-i在A549细胞中检查miR-485-5p模拟物或miRNA对照共转染后指示细胞的肿瘤球体形成能力。
j 通过免疫印迹用指示抗体探测指示细胞的总提取物。
k-l采用肿瘤球形成试验(k)检验了PKMYT1AR过表达对miR-485-5p模拟介导表型的抢救效果。
m-nPKMYT1过表达对miR-485-5p模拟介导表型的抢救效果通过肿瘤球形成测定(m)进行检查。
o-p采用肿瘤球形成试验(o)检验了PKMYT1过表达对PKMYT1AR耗竭介导表型的抢救效果,(o)为定量数据。
PKMYT1AR的耗竭抑制癌症干细胞的维持。

a 通过GSEA分析丰富了Wnt信号通路。
b 使用皮尔逊相关性分析检查了TCGA-LUAD中PKMYT1和Wnt信号因子之间的相关性。
c 分别使用TOPFlash报告基因检测法在Wnt3a或LiCl(100μM)处理后指示的细胞中检测Wnt信号通路活性。
d 在PKMYT1敲低时,通过实时RT-PCR检查指示转录本的相对表达。
f 通过A549细胞中具有指示抗体的免疫印迹检查β-连环蛋白的总和磷酸化形式。
g 在PKMYT1敲低A549细胞中PKMYT1后,总β-连环蛋白减少,可以通过MG132(20μM)处理逆转。
h PKMYT1敲低通过免疫布洛特抑制β-连环蛋白在A549细胞中的核积累。
i-j用具有指示抗体的免疫印迹检查由环己酰亚胺(CHX:100μg/ mL)处理的指示细胞的裂解物。(j) 是 (i) 的量化数据。
k-l在不同共转染条件下,使用指示抗体通过免疫印迹检查PKMYT1敲低(k)或过表达(l)时β-连环蛋白的泛素化水平。
m Co-IP检测法检测HEK-293T细胞中PKMYT1、β-TrCP1和β-连环蛋白之间的关联
结果表明,PKMYT1通过阻断E3-连接酶SCF来减少β-连环素降解β-TrCP与β-连环蛋白结合,导致Wnt信号传导的本构激活和癌症干细胞的自我更新。

a 在指示ASO转染后,通过实时RT-PCR检查PKMYT1AR转录本的相对表达。
b PKMYT1AR的敲低抑制细胞增殖,通过生长曲线测定进行检查。
c-d靶向ASOs的PKMYT1AR通过菌落形成测定抑制细胞生长。
e-f靶向ASOs的PKMYT1AR通过反式孔测定抑制细胞迁移。
g-h靶向ASOs的PKMYT1AR通过肿瘤球形成测定抑制癌症干细胞自我更新能力。
i 靶向ASOs的PKMYT1AR抑制了具有指示抗体的免疫布洛特检查的癌症干细胞标志物基因表达。
j 由指示的ASO处理的异种移植小鼠模型的示意图。
k-m对由指示ASO治疗的指示组显示代表性异种移植肿瘤图像(k),肿瘤肿块(l)和肿瘤体积(m)。使用A549细胞。n-oPKMYT1,Ki67和CC3(n)的代表性IHC染色用于指示的异种移植肿瘤。
靶向ASO的PKMYT1AR阻碍肿瘤生长。
7、PKMYT1AR / miR-485-5p / PKMYT1轴如何激活Wnt信号传导和癌症干细胞自我更新能力

文献总结
研究结果表明,PKMYT1AR / miR-485-5p / PKMYT1轴对于癌症干细胞的维持和体外和体内的NSCLC进展都很重要。
这表明PKMYT1AR,miR-485-5p或PKMYT1可以用作未来的新型治疗靶点。
文献中涉及的实验技术

关于晶莱
晶莱生物(Geneline Bioscience)是一家专注于生物医药研发与基础医学研究服务的高新技术企业。可开展生物医药临床前非GLP的CRO服务,基础医学研究技术服务,医学成果转化服务,类器官、细胞、动物模型等产品研发业务。目前已在北京、上海、长沙开设公司并建立多个综合实验室,共建设有3000余平实验平台(含SPF动物实验平台、生化病理检测实验平台、细胞/类器官实验平台),组建了数十名来自全球知名高校的硕博研究生研发团队。可开展小鼠、大鼠、豚鼠、地鼠,兔,犬、猪、猴、相关的动物实验,可构建200余种动物疾病模型,为生物医药公司、高校、医药搭建了多管线研发服务平台。
与国500+生物医药公司、高校及医院建立合作,成功开展10000+研究/研发项目,服务超8000+客户。

晶莱生物业务覆盖:为生物医药公司提供CRO服务:临床前非GLP药理药效实验、药物筛选、药物代谢、安全性评价。为高校及医院提供体内外机制研究、功能学研究、各类体内外研究模型构建、模型评价、通路机制验证、生化病理检测等生命科学实验与基础医学实验。为高校及医药公司提供生物医学科技成果转化服务,链接上游下生物医药企业、投资机构等进行科研成果转化服务。研发标准化及工程化细胞、动物、类器官模型产品,助力生物医学发展及精准医学发展。
