技术资料/正文
898 人阅读发布时间:2022-11-29 13:31
Blocking PD-L1–PD-1 improves senescence surveillance and ageing phenotypes
阻断PD-L1–PD-1改善衰老监测和衰老表型

期刊:Nature
IF:66.85
接收日期:2022.11.02
研究背景
人类之所以会死亡,原因在于耗竭的组织无法永久自我更新,细胞的分裂能力也有极限”----August Weismann
“哺乳动物的细胞分裂能力有限” ----Leonard Hayflick
他们都认为组织衰老的原因,在于这些“不分裂细胞”的积累。也正是因为这些细胞的存在,组织无法持续进行自我修复。但限于时代,他们只说对了关于这些细胞的表象,遗漏了它们在分子层面的许多作用。而随着我们对这些细胞的不断了解,它们也有了一个新的名字----衰老细胞(senescence cells)
对于自然生命来说,衰老似乎是不可避免的,随着年龄的增长,衰老细胞会在各种组织器官中积累,诱发过度炎症,从而导致组织内稳态失衡和机体的衰败。
“停止生长”。随着年龄的增加,诸如DNA损伤、端粒缩短、癌症基因的激活、PTEN的不足、DNA复制的停止、以及未折叠蛋白反应,都会让细胞做出“停止生长”的决定。• •“疯狂输出”。它们会分泌大量炎性细胞因子、趋化因子、生长因子、以及蛋白酶。研究发现,IMR90衰老细胞会分泌103种不同的蛋白质,其中不少对衰老相关慢性疾病有潜在的直接因果关系。这也解释了为何衰老会带来一系列炎症相关的症状。

“超级抗打”。在体内,细胞凋亡起到了重要的调控作用,确保组织内的细胞达到最佳的平衡,但衰老细胞看似不受相关通路的调控。原来在这些衰老的应激压力下,影响细胞凋亡的p53虽然能积聚,但水平并不足以催生凋亡的发生。
近年来,免疫系统紊乱被认为是衰老的一个重要生理特征,有研究报道,癌基因诱导的衰老肝细胞和损伤诱导的衰老星状细胞分别被激活的T细胞和自然杀伤 (NK) 细胞清除。然而,关于免疫系统是如何在自然衰老过程中监测细胞衰老的,我们知之甚少。
特定类型的衰老细胞可能随着年龄的增长而积累。对不合格细胞(如癌细胞)的免疫监视是由免疫检查点负调控的。因此,我们推测这可能也适用于衰老细胞。
研究内容与技术路线


研究结果及分析
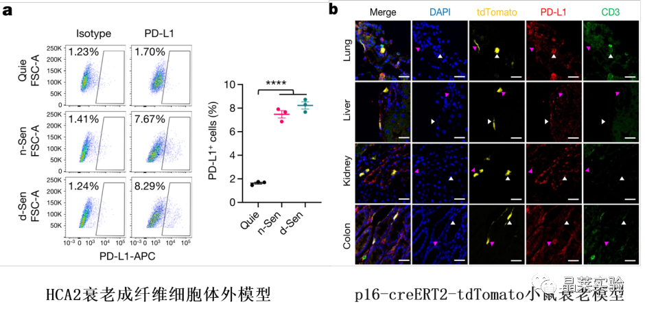
1. PD-L1在衰老细胞中的异质性表达是由于蛋白酶体活性受损

人成纤维细胞HCA2细胞系
饥饿诱导的静止细胞
nutlin3a诱导的衰老细胞(n-Sen)
DNA损伤诱导的衰老细胞(d-Sen)

PD-L1+衰老细胞随着年龄的增长而不断积累。

RNA-seq分析发现只有E2F1结合基序在PD-L1的启动子区域富集,提示PD-L1+衰老细胞中可能残留较弱的E2F1活性并轻微诱导PD-L1转录。

PD-L1+衰老细胞中检测到大量的蛋白质聚集体;
PD-L1+衰老细胞中,以上蛋白酶活性均低于PD-L1−细胞。

PD-L1在衰老细胞中的异质积累至少部分是由于蛋白酶体活性降低引起的。
2.衰老细胞中的PD-L1表达是逃避T细胞免疫所必需的

在MPFs中,PD-L1也在衰老细胞中异质表达。
共培养后,衰老细胞比静止细胞(quiescent cells)对T细胞更敏感。
原代小鼠肺成纤维细胞(MPFs)vs原代CD8+ 效应T细胞;
采用同基因体外T细胞杀伤试验分析细胞毒性。

n-Sen MPFs中与炎症、细胞因子产生、T细胞活化和抗原呈递显著富集。
静止细胞没有表现出T细胞的细胞毒性,但将它们与来自衰老细胞的条件培养基一起孵育时可以显著增加它们的细胞毒性,并且这种细胞毒性是NF-κB依赖性的。

衰老细胞通常可以通过分泌促炎性细胞因子和内在抗原呈递来激活细胞毒性 T 细胞免疫。

活化的 T 细胞显著诱导对 PD-L1-衰老细胞的细胞毒性,但对 PD-L1+衰老细胞没有。
T细胞受体(TCR)抗原识别促进了 CD8+ T 细胞对衰老细胞的杀伤活性,衰老细胞中的PD-L1表达是逃避T细胞免疫所必需的。
3.衰老诱导的表型与PD-L1+衰老细胞群的存在和选择性积累呈正相关

与tdTomato- LSECs中的DEGs数量相比(1个上调DEG和2个下调DEGs),在tdTomato+ LSECs中检测到的DEGs数量要多得多(71个上调DEG和9个下调DEG)。

GO分析表明,在PD-L1+ tdTomato+ LSECs中上调的DEGs主要与细胞因子响应和炎症信号传导相关。
GSEA分析显示PD-L1+ tdTomato+ LSECs中干扰素、TNF和炎症信号的激活比PD-L1− tdTomato+ LSECs增加。
4.抗PD -1给药可改善体内衰老相关功能障碍

注射anti-PD-1小鼠的肺、肝和肾中tdTomato+细胞总数显著低于IgG组。
细胞毒性 T 细胞的免疫确实参与了细胞衰老的免疫监视。

与IgG治疗组相比,注射anti-PD-1后,年龄依赖性的肺泡体积增加、肝脂质沉积、握力下降和运动技能下降均得到了显著改善。

与IgG治疗组相比,注射anti-PD-1后,年龄依赖性的肺泡体积增加、肝脂质沉积、握力下降和运动技能下降均得到了显著改善。
文献结论
PD-L1的异质表达在衰老细胞的积累和与衰老相关的炎症中具有重要作用,通过免疫检查点阻断消除PD-L1+衰老细胞可能是抗衰老治疗的一种有前途的策略。
文献总结
优点:
中西诚团队发现与PD-L1-细胞相比,PD-L1+衰老细胞也表达了更多的炎症相关基因;与衰老细胞数量的简单增加相比,PD-L1+衰老细胞的积累可能会产生更有害的后果;通过ICB治疗选择性抑制衰老PD-L1+细胞的积累是一种比传统抗衰老疗法更有前景的治疗策略。
不足:
免疫治疗从长期来看一定存在一些安全问题,例如长期anti-PD-1给药经常诱发全身性自身免疫性疾病;清除衰老细胞也未必没有风险。
展望:
免疫治疗在抗衰老方面大有可为!不过必须要注意的是,如何规避这类问题,还需要继续优化治疗方案,在免疫清除、炎症耐受和组织修复之间做好端水大师。
文献涉及的实验技术

关于晶莱
晶莱生物(Geneline Bioscience)是一家专注于生物医药研发与基础医学研究服务的高新技术企业。可开展生物医药临床前CRO服务,基础医学研究技术服务,医学成果转化服务,类器官、细胞、动物模型等产品研发业务。目前已在北京、上海、长沙开设公司并建立多个综合实验室,共建设有3000余平实验平台(含SPF动物实验平台、生化病理检测实验平台、细胞/类器官实验平台),组建了数十名来自全球知名高校的硕博研究生研发团队。可开展小鼠、大鼠、豚鼠、地鼠,兔,犬、猪、猴、相关的动物实验,可构建200余种动物疾病模型,为生物医药公司、高校、医药搭建了多管线研发服务平台。
与国500+生物医药公司、高校及医院建立合作,成功开展10000+研究/研发项目,服务超8000+客户。

晶莱生物业务覆盖:为生物医药公司提供CRO服务:临床前非GLP药理药效实验、药物筛选、药物代谢、安全性评价。为高校及医院提供体内外机制研究、功能学研究、各类体内外研究模型构建、模型评价、通路机制验证、生化病理检测等生命科学实验与基础医学实验。为高校及医药公司提供生物医学科技成果转化服务,链接上游下生物医药企业、投资机构等进行科研成果转化服务。研发标准化及工程化细胞、动物、类器官模型产品,助力生物医学发展及精准医学发展。
