技术资料/正文
306 人阅读发布时间:2024-10-22 17:24

肺类器官作为先进的三维(3D)细胞培养模型,在探索人类肺部发育机制及呼吸道疾病的研究中发挥着关键作用。这些疾病涵盖广泛,如SARS-CoV、H1N1、MERS等病毒感染,囊性纤维化、哮喘/慢性阻塞性肺疾病(COPD),以及空气污染和吸烟对健康的影响。与传统方法如使用永生化肺细胞系或原代细胞相比,肺类器官的优势在于其包含了多种分化的细胞类型,并模拟了体内复杂的组织结构,从而提供了更为接近真实生理环境的模型。
肺类器官能从有限的患者组织样本或多能干细胞中衍生出来,这为个性化生物医学研究建立了宝贵的活体生物库。其中,3dGRO™人肺类器官培养系统是一个高效、无血清且多阶段的方案,它能够将人诱导多能干细胞(iPS)成功分化为成熟的肺类器官,这些类器官的结构与体内的分支气道和早期肺泡结构高度相似。
通过3dGRO™系统生成的肺类器官不仅数量可观,而且表达了多种标志物,这些标志物是成熟肺和气道中各种细胞类型的特征,例如II型肺泡上皮(ATII)细胞中的SFTPB和SFTPC(表面活性物质相关蛋白B和C),气道杯状细胞中的MUC5AC,以及肺内胚层标记EpCAM、Sox9和Nkx2.1,纤毛细胞中的乙酰-α-微管蛋白,还有间充质标记波形纤维蛋白。
此外,肺类器官还具备表达血管紧张素转换酶2 (ACE2) 和TMPRSS2的能力,这两种分子分别作为SARS-CoV-2病毒(导致COVID-19的病原体)的受体和辅助其入侵的丝氨酸蛋白酶,使得肺类器官成为研究新型冠状病毒及其感染机制的重要工具。综上所述,肺类器官及其培养系统为研究肺部生理、病理过程以及开发针对呼吸道疾病的新疗法提供了强有力的支持。

人肺类器官分化实验流程
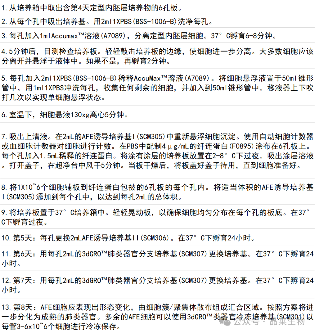
使用诱导培养基(SCM302)在4天内将人多能干细胞分化成定型内胚层细胞。在第4-8天,诱导培养基 (SCM305、SCM306) 将人定型内胚层细胞分化为前肠内胚层 (AFE)。AFE细胞可以冷冻保存 (商业化产品货号SCC301) 或使用 3dGRO™ 肺类器官分支培养基 (SCM307) 进一步分化成分支肺芽型类器官,并使用 3dGRO™ 肺类器官成熟培养基 (SCM308) 进一步成熟为分支型和肺泡型类器官。
1. 人 iPS 细胞分化为定型内胚层( 0-4 Day)

注意:从高品质未分化的人 ES/iPS 细胞 (SCC271) 开始,这些细胞汇合度约为 70-80%,且含有 <5% 的分化细胞。以下方案用于六孔组织培养处理板中的一孔。指示的体积针对单孔。请根据需要调整用量。
2. DE 细胞分化为前肠内胚层细胞(4-8 Day)

注意:在定型内胚层细胞的第 4 天和分化为前肠内胚层 (AFE) 细胞后的第 8 天,应观察到较高细胞密度。下面的方案提供了 6 孔板型的参考接种密度。其他板型的接种密度需做调整。

类器官处于悬浮培养中,根据方案进行培养基更换:
① 使用1mL玻璃血清移液器将漂浮的类器官转移到无菌的15mL锥形管中。等待10分钟,使类器官沉淀到试管底部。
② 将2mL吸液管连接真空泵。在2mL吸气移液器上,连接一个无菌的20μL非屏障移液器枪头。小心地吸出培养基。注意在类器官上方留下少量培养基作为缓冲液,以避免干扰类器官。
③ 将0.5mL3dGRO™肺类器官分支培养基(SCM307)添加到含有类器官沉淀的15mL管中。用1mL玻璃移液器上下吹打两次。将类器官转移回超低附着24孔板中的同一孔中。
④ 将0.5mL3dGRO™肺类器官分支培养基(SCM307)添加到15mL锥形管中,冲洗并收集所有剩余的类器官。将冲洗液添加到超低附着24孔板的同一孔中。总体积=每孔1mL。
4. 将肺芽类器官 (LBO) 分化为成熟的肺类器官( 25-60Day )


悬浮培养的人肺芽类器官(LBO)
分化第23天未成熟人iPS细胞衍生LBO的形态学
注意:培养至20-25 天,会有许多漂浮的肺类器官。每个 ECM基质胶 包埋夹层应包含大约 4-6 个类器官。根据您计划制作的 ECM基质胶包埋夹层的数量,计算96 孔板中制备类器官/ECM基质胶悬浮液所需的孔总数。
1. 肺类器官成熟的时间过程

在两个单独的孔中追踪人iPS 细胞衍生的肺类器官分化
在第20至25天的时间窗口内,选取大约4至6个未成熟的肺芽(LBO),并将它们嵌入到细胞外基质(ECM)基质胶中。采用3dGRO™肺类器官成熟培养基来支持这些肺类器官的发育。
在培养过程中,观察到多种形态变化。其中,一些肺类器官在顶端区域形成了分支结构,这些结构可能代表了肺部的气道系统。同时,还有一些肺类器官呈现出圆形扩张的形态,其中心区域则发育出了类似于肺泡球的致密组织,这可能与肺部的气体交换功能相关。
随着培养时间的延长,当这些肺类器官持续培养超过60至70天时,一些较大的圆形结构出现了破裂现象。这些结构的破裂伴随着粘液样物质的释放。
2. 肺类器官标记表达

在第70天,对人外周血单核细胞(PBMC)来源以及人肺成纤维细胞(HFF)衍生的诱导多能干细胞(iPS细胞)所形成的成熟肺类器官进行了标志物的表达分析。
II型肺泡上皮细胞,这类细胞负责产生表面活性物质,以维持肺泡的稳定性,通过表达表面活性物质相关蛋白SFTPC和SFTPB得到了确认。同时,气道杯状细胞,其特征是分泌粘液以保护气道,通过表达Muc5AC标志物得到了验证。
此外,肺内胚层细胞,这是肺部发育过程中的关键细胞类型,通过表达EPCAM(上皮细胞粘附分子)、Sox9(一种转录因子,对肺部发育至关重要)和NKX2.1(一种与肺和甲状腺发育相关的同源框基因)等标志物得到了识别。
纤毛细胞,这类细胞具有运动纤毛,有助于清除气道中的异物和病原体,通过表达Acetyl-α-Tubulin(乙酰化α-微管蛋白,纤毛的主要结构成分)得到了确认。


关于晶莱

晶莱生物创立于2016年,拥有北京(北京晶莱华科生物技术有限公司)及长沙(湖南晶莱生物技术有限公司)两个研发机构,是专注于生物医药临床期前研发与基础医学科研服务的国家高新技术企业及专精特新企业。依托北京、长沙两地的3000余平实验平台,晶莱构建了8个研究平台,可为客户提供包括临床前CRO、动物寄养、动物模型构建、细胞型构建、药效及各类表型、机制、通路等全方位的研究服务。
截至目前,晶莱生物已与国内超过500家生物医药公司、高校及医院建立了紧密的合作关系,成功实施了10000余项研究/研发项目,积累了超过100000+客户。
