公司新闻/正文
3568 人阅读发布时间:2025-11-07 09:55

M2 macrophage-derived exosomes promote diabetic fracture healing by acting as an immunomodulator
M2型巨噬细胞来源外泌体通过免疫调节促进糖尿病骨折愈合

期刊:Bioactive Materials
发表时间:2023-06-1
影响因子:16.874
研究背景
II型糖尿病(Type 2 diabetes mellitus,T2DM)是一种常见的肥胖疾病,是以胰岛素抵抗和胰岛素相对缺乏而引起的血糖水平升高为特征的慢性代谢性疾病。T2DM会对患者自身其他组织的生长和修复造成影响,特别是对于骨组织。临床数据表明,在T2DM病理条件下,骨折愈合会发生延迟。
巨噬细胞在骨折愈合中发挥着关键作用,在T2DM骨微环境中,M1型巨噬细胞比例增多(M2型巨噬细胞比例减少)是导致骨折延迟愈合的重要原因。
外泌体是细胞分泌的一种细胞外囊泡,具有极低的免疫原性和较高的生物活性,广泛参与细胞之间的通讯交流。其中M2型巨噬细胞来源外泌体可诱导M1向M2型巨噬细胞转变加速伤口愈合,但其在T2DM相关骨折愈合中具体作用和机制仍不清晰。


文章框架&技术路线

研究结果及分析
1. T2DM小鼠骨折延迟愈合

(A) 8周龄雄性正常小鼠与T2DM小鼠的对比图。
(B)正常小鼠和T2DM小鼠骨折手术后不同天数的X射线图像。
(C)骨折后股骨的Micro-CT代表性三维重建图像。
(D)正常小鼠和T2DM小鼠骨折后不同天数骨痂指数分析。
(E-F)股骨骨痂的Micro-CT定量分析,包括BV和BV/TV。
(G-H)番红固绿染色及软骨区域定量分析.
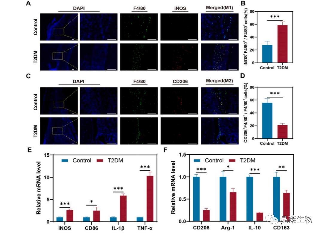
2. T2DM骨折愈合中巨噬细胞极化失衡

(A)M1型巨噬细胞免疫荧光染色。
(B)M1型巨噬细胞的定量。
(C)M2型巨噬细胞免疫荧光染色。
(D)M2型巨噬细胞的定量。(
E)qRT-PCR检测对照组与T2DM小鼠CD86、iNOS、IL-1β和TNF-α的mRNA表达。
(F)qRT-PCR检测Control与T2DM小鼠CD206、Arg-1、CD163和IL-10的mRNA表达。
这些结果揭示了巨噬细胞极化在糖尿病骨折愈合中的不平衡。
3. M2-EVs制备与表征

(A)M2外泌体的制备示意图。
(B)透射电镜观察M2外泌体的形貌。
(C)NTA检测M2外泌体的粒径分布。
(E)WB检测M2外泌体标志蛋白。
(F)共聚焦显微镜观察M1型巨噬细胞对Did标记的M2外泌体的摄取情况。
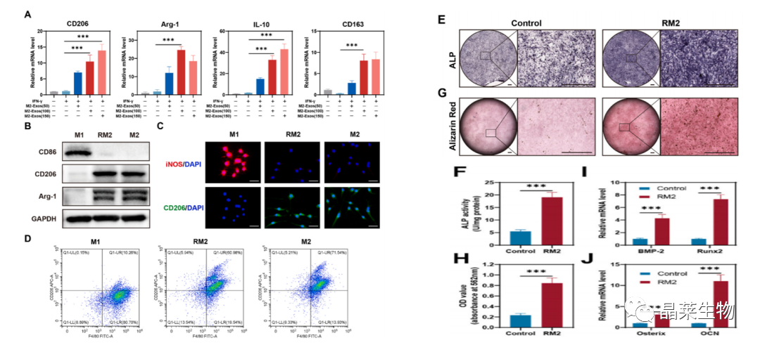
4. M2-EVs促进巨噬细胞重编程和成骨

(A)qRT-PCR检测不同浓度的M2外泌体处理M1型巨噬细胞后CD206、Arg-1、IL-10和CD163的mRNA表达水平。
(B)WB分析M1和M2型巨噬细胞标志物。
(C)免疫荧光分析M1和M2型巨噬细胞标志物。
(D)流式细胞术分析评估M2型巨噬细胞标志物。
(E)BMSCs的ALP染色的代表图像。
(F)ALP染色定量分析。
(G)BMSCs的ARS染色的代表图像。
(H)ARS染色定量分析。
(I-J)qRT-PCR分析RM2巨噬细胞上清液处理后的BMSCs中BMP-2、Runx2、Osterix和OCN的mRNA表达水平。
5. RNA测序显示M2-EVs通过PI3K/AKT信号通路促进巨噬细胞极化

(A)巨噬细胞中差异基因的GO生物学过程分析结果。
(B)差异基因的KEGG分析结果。
(C)聚类热图显示M1和RM2巨噬细胞PI3K/AKT信号通路相关基因表达。
(D)GSEA显示巨噬细胞中PI3K/AKT信号通路基因富集评分显著增加。
(E)WB显示PI3K、p-PI3K、AKT、p-AKT的蛋白表达。
这些结果表明,M2-外泌体通过激活PI1K/AKT途径促进M2向M3的重编程。
6. M2-EVs在体内促进糖尿病骨折愈合

(A)骨折后股骨的Micro-CT代表性三维重建图像。
(B-C)股骨骨痂的Micro-CT定量分析,包括BV和BV/TV。
(D)M2型巨噬细胞免疫荧光染色。

(A-C)对照组、T2DM组、T2DM+M2外泌体组和T2DM+M2外泌体+LY294002组骨折区域的H&E、番红固绿和Masson染色。
研究表明,M2-外泌体主要通过刺激PI3K / AKT途径促进巨噬细胞重编程,并且LY294002抑制这一过程。
文献结论
M2外泌体可作为一种免疫调节剂,通过激活M1型巨噬细胞中PI3K/AKT 信号通路促进其向M2型巨噬细胞极化,改善骨免疫微环境,进而加速T2DM骨折愈合。
文献总结思考
创新点:
1.M2外泌体通过降低M1型巨噬细胞比例进而调控骨免疫微环境,从而加速糖尿病骨折愈合。
2.M2外泌体通过激活PI3K/AKT信号通路诱导M1型巨噬细胞转化为M2型巨噬细胞。该研究为糖尿病骨折愈合提供了新视角和潜在的治疗新方法。
文献涉及实验技术

关于晶莱

晶莱生物创立于2016年,拥有北京(北京晶莱华科生物技术有限公司)及长沙(湖南晶莱生物技术有限公司)两个研发机构,是专注于生物医药临床期前研发与基础医学科研服务的国家高新技术企业及专精特新企业。依托北京、长沙两地的3000余平实验平台,晶莱构建了8个研究平台,可为客户提供包括临床前CRO、动物寄养、动物模型构建、细胞型构建、药效及各类表型、机制、通路等全方位的研究服务。
截至目前,晶莱生物已与国内超过500家生物医药公司、高校及医院建立了紧密的合作关系,成功实施了10000余项研究/研发项目,积累了超过100000+客户。
