公司新闻/正文
1652 人阅读发布时间:2025-11-05 09:50

这一期我们一起来学习呼吸系统动物模型——肺纤维化&肺结核病动物模型。
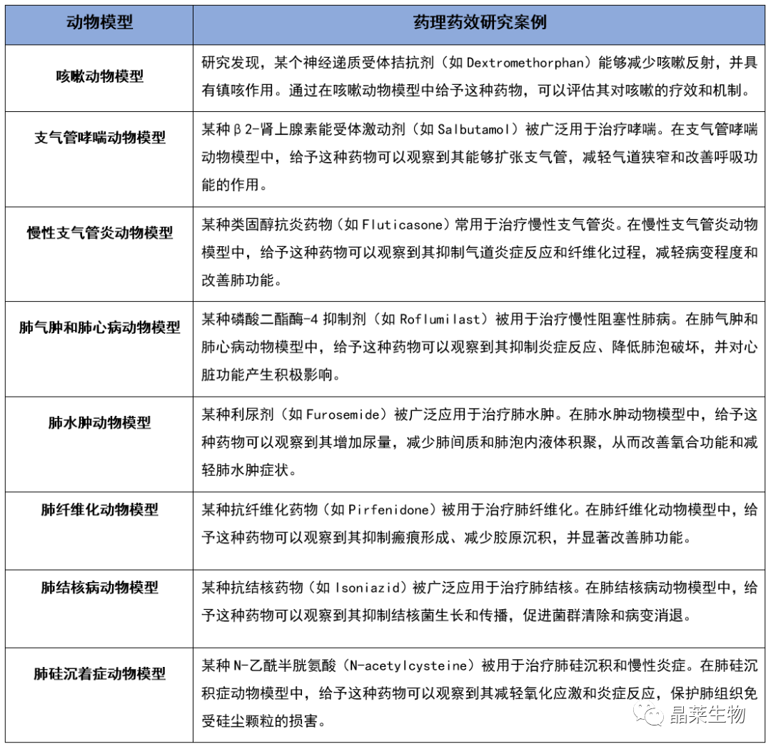
呼吸系统不同疾病模型介绍及应用

呼吸系统不同疾病模型药理药效研究

肺纤维化动物模型
肺纤维化(pulmonary fibrosis)是多种原因引起慢性肺疾病的共同结局,是呼吸衰竭的主要病理基础,其病理改变过程是肺部炎症导致肺泡持续性损伤,经反复破坏、修复、重建,最后引起细胞外基质过度沉积。
1. 造模原理
博莱霉素(bleomycin)致肺纤维化的机制迄今未明,可能与自由基损伤、免疫机制和胶原调节失调等有关,其中自由基损伤可能是主要机制,活性氧造成急性肺泡炎,进而发展为肺纤维化。
2. 实验动物
体重200g左右的SD或Wistar大鼠。
3. 主要试剂
博莱霉素, 用生理盐水配成4mg/ml溶液.立式照明灯或额戴式喉镜;斜端聚一烯塑料管(作为气管插管用)。
4. 操作步骤
① 一醚麻醉后, 仰位以上门齿为悬挂点使大鼠斜挂在60°鼠台上, 颈前放置照明灯。

② 垫小块纱布将鼠舌拉出, 用压舌板压住舌腹, 趁动物吸气瞬间迅速将平端聚一烯塑料管(连1ml注射器,内盛博莱霉素NS溶液)通过声带开口插入气管4~5cm, 用棉絮试验导管是否进入气管,确定后缓慢注入博莱霉素溶液,剂量为5mg/kg (0.25ml/只)。
③ 注入药物后将动物直立搓动旋转, 尽量使药液在肺内分布均匀。
④ 注入药液后3、7、14和28d处死动物, 收集肺标本, 部分用于检测肺羟脯氨酸含量等, 部分用中性福尔马林固定, 常规石蜡切片, HE(苏沐精-伊红)和结缔组织染色。
5. 结果
注入药液后3d和7d表现为肺明显急性炎症,肺间隔水肿,炎症细胞浸润,以嗜中性粒细胞和单核巨噬细胞为主, 伴有轻度出血。
14d肺脏系数(肺重/体重)增加,肺泡壁肺泡巨噬细胞、淋巴细胞等炎症细胞明显减少,成纤维细胞增多,肺泡隔明显增宽,有胶原沉积,呈斑片状纤维化改变。
28d时肺组织结构破坏, 肺泡腔明显缩小, 部分肺泡塌陷或消失, 肺间质出现大量胶原纤维和成纤维细胞, 形成弥漫性肺纤维化。
6. 模型评价
① 博莱霉素是多肽类抗肿瘤药物, 单次气管内注入可复制出与人类肺纤维化相似的动物模型, 具有操作简便、造模稳定的优点, 是目前最常用的肺纤维化动物模型。
② 适当掌握麻醉深度, 气管插管操作应熟练, 否则可能造成咽喉、声带损伤。
③ 除前述的气管插管外, 也可在麻醉下, 切开颈前皮肤分离气管, 用4号针头在气管环状软骨之间刺入气管内注药, 这在小鼠较为常用. 也可采用经鼻吸入的方法.
④ 用博莱霉素也能在仓鼠、小鼠等动物诱发肺纤维化, 基本方法与大鼠模型相同. 小鼠博莱霉素的用量同大鼠, 但也可用2.5mg/kg体重.
⑤ 也可用6~8周龄雄性ICR小鼠,经鼻滴入博莱霉素3 mg/kg体重,可制备与气管内直接给药同样的肺纤维化模型,给药2周时出现明显肺纤维化。此方法对动物损伤小,死亡率低。
肺结核病动物模型
目前,全球结核病(tuberculosis)疫情呈明显上升趋势。在全球所有传染病中,结核病已成为成年人的首要死因。在我国结核病流行形势也十分严峻,防治任务艰巨。
1. 实验动物
体重16~20g小鼠,雌雄各半,同批实验体重差别不超过2g。
2. 操作步骤
① 临用前, 取在改良的罗氏培养基生长2周的强毒人型结核杆菌(H37RV)的表面膜状物,称重,研磨后用NS配制含1~5mg/ml(湿重)的菌液。
② 给小鼠尾静脉注射上述菌液 0.2ml/只, 12~29d后可死亡, 于感染后第3d开始给予试验药。
③ 半数死亡时间(T50)一般在14~16d. 通常在静脉注射3周后若对照组大部分动物死亡, 即可终止实验, 剖检脏器。
④ 观察动物死亡时间或T50,动物生存率,肉眼观察病死和处死动物的肺脏病变面积并分级, 测定肺、肝、脾脏的脏器指数,进行脏器的结核杆菌培养。
3. 模型评价
① 静脉接种所致急性肺结核是一个适合于药物筛选的模型,不仅对已知药物的反应和临床疗效一致,而且也与其它动物的实验结果一致。
② 方法简便,试验时间较短,用药量少,工作量小。
③ 与大动物相比,小鼠更容易达到统计学要求的动物数。
4. 注意事项
① 感染前需先检测菌株毒力, 以每只小鼠尾静脉感染1mg菌的T50小于2周为宜。
② 动物体重、年龄影响实验结果, 同一次实验中体重应接近或基本一致。
③ 本实验属于感染性动物实验, 可能危害实验人员, 应按照P实验室的操作规范进行操作。
关于晶莱

晶莱生物创立于2016年,拥有北京(北京晶莱华科生物技术有限公司)及长沙(湖南晶莱生物技术有限公司)两个研发机构,是专注于生物医药临床期前研发与基础医学科研服务的国家高新技术企业及专精特新企业。依托北京、长沙两地的3000余平实验平台,晶莱构建了8个研究平台,可为客户提供包括临床前CRO、动物寄养、动物模型构建、细胞型构建、药效及各类表型、机制、通路等全方位的研究服务。
截至目前,晶莱生物已与国内超过500家生物医药公司、高校及医院建立了紧密的合作关系,成功实施了10000余项研究/研发项目,积累了超过100000+客户。
