公司新闻/正文
224 人阅读发布时间:2025-11-17 15:59


类器官的发展及选择
1.类器官技术带来的范式转变
类器官技术是实验生物学领域的一项革命性进步。它通过体外三维培养,产生了在细胞组成、结构和功能上高度模拟真实器官的模型。这为研究提供了的可及性、可扩展性和人类特异性的系统,弥补了传统二维细胞培养和动物模型的不足。
2.关键技术特点与模型多样性
明确的定义:类器官区别于其他3D培养物(如球体、组织切片)的关键在于其自组织能力和依赖于细胞外基质(ECM),这能更好地模拟体内的机械线索和细胞极化。
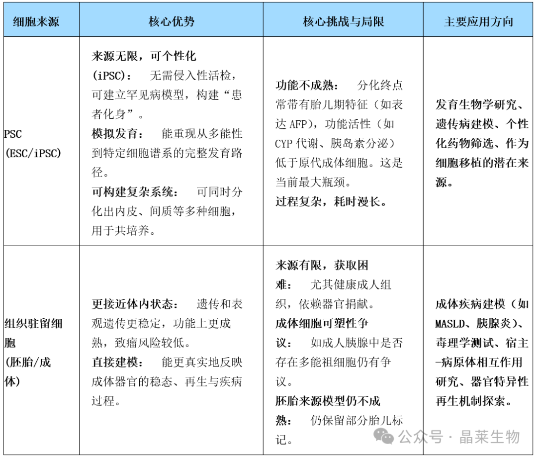
多样化的细胞来源:肝脏和胰腺类器官的成功建立依赖于多种起始材料:
多能干细胞(PSC):包括胚胎干细胞和诱导多能干细胞,可用于模拟胚胎发育过程。
组织驻留细胞:包括成体干细胞、祖细胞或已分化细胞,更适合研究成体稳态、再生与疾病。
不同来源各有优劣,为不同研究目的提供了灵活选择。
3.在肝脏与胰腺研究中的核心应用
类器官模型极大地推动了对肝脏和胰腺的理解,尤其在以下方面:
发育生物学:重现胚胎期器官的形成过程。
① 疾病建模:
获得性疾病:如代谢功能障碍相关脂肪性肝病(MASLD)、肝癌、胰腺导管腺癌(PDAC)、胰腺炎等。
先天性疾病:如囊性纤维化等。
关键优势:类器官可用于长期活细胞成像和遗传操作,提供了研究疾病动态过程的“时间维度”,这是静态病理切片无法实现的。
② 功能研究:
能够研究肝细胞(解毒、代谢)、胆管细胞(胆汁运输)、胰腺腺泡细胞(消化酶分泌)和胰岛细胞(如β细胞分泌胰岛素)等关键细胞类型的功能。
4. 不同细胞来源的类器官——优势、挑战与选择

结论: 没有“最佳”来源。选择取决于科学问题:研究发育机制PSC;研究成体疾病组织驻留细胞。未来趋势是结合二者优势,并着力解决PSC来源类器官的功能成熟度问题。
肝脏类器官及胰腺类器官模型构建
1.肝脏和胰腺类器官模型的发展

2. 肝脏和胰腺类器官疾病模型

3. 来源于不同组织驻留细胞的肝脏类器官

a,源自肝导管细胞(左上)或肝细胞(左下)的肝脏类器官的常见形态。导管细胞形成单细胞层状上皮类器官,通常具有囊性管腔,而肝细胞类器官形成致密的分支结构。右侧的显微镜图像显示了源自肝母细胞的小鼠类器官,肝母细胞是胚胎双能祖细胞,根据所使用的培养基,可以生长成导管或肝细胞样类器官。在明场上,导管类器官可以看作是囊性结构(上图),而肝细胞类器官形成不透明结构(下图)。免疫荧光图像分别显示典型的上皮(CTNNB1),导管或肝细胞标志物,KRT19或HNF4α。
b,概述一些最早发表的来自原代肝上皮细胞的类器官模型。左边是源自小鼠细胞的类器官,右边是源自人类细胞的类器官。
4.来自不同组织驻留细胞的胰腺类器官

a,源自导管细胞(左)和腺泡细胞(右)的胰腺类器官的形态。导管细胞形成具有可见管腔的单细胞层状上皮类器官;腺泡类器官形成具有较小管腔的单细胞层状上皮类器官,在明场上几乎不可见,但存在且可见分泌囊泡。b,概述一些最早发表的来自原代胰腺细胞的类器官模型。左边是源自小鼠细胞的类器官,右边是源自人类细胞的类器官;
肝脏类器官模型构建及研究案例
从“结构模型”到“功能平台”的疾病研究范式!
1.肝脏类器官疾病建模

类器官可用于使用患者细胞(b部分)或健康细胞作为产生类器官的起始材料来模拟疾病的各个方面,并模拟对小分子给药(a部分)或病毒感染(c部分)的疾病反应。类器官也可以从患者组织中提取,以模拟不同类型的癌症,其中类肿瘤概括了起源肿瘤的遗传和表型特征(d 部分)。
2. 核心应用领域与关键案例剖析
以下四个应用领域及案例,凸显了肝脏类器官在解决不同层面医学问题中的独特优势。
2.1先天遗传性肝病:再现患者特异性病理表型
① 核心价值: 实现了在培养皿中“重现”单基因遗传病的核心病理特征,为研究发病机制和进行药物筛选提供了永生化的人类细胞模型。
② 典型案例:
α1-抗胰蛋白酶缺乏症: 患者来源的肝细胞类器官成功模拟了A1AT蛋白在细胞内的异常积聚,这与患者肝活检中所见的病理特征完全一致。这直接证明了类器官在蛋白加工和分泌功能障碍性疾病建模中的有效性。
Alagille综合征: 患者来源的类器官成功再现了胆管细胞减少/缺失的关键表型,胆管细胞难以整合入上皮结构并发生凋亡。这为研究胆管发育异常提供了直观的体外模型。
2.2 代谢性肝病:解码脂肪肝的细胞内在机制
① 核心价值: 用于研究肝细胞内在的脂质代谢调控机制,以及特定基因突变如何驱动脂肪变性和脂肪性肝炎。
② 典型案例:
基因编辑模型: 通过CRISPR技术在人胎儿肝细胞类器官中引入与MASLD相关的基因突变(如PNPLA3 I148M),或敲除脂蛋白代谢关键基因(如APOB, MTTP),能够直接诱发肝细胞内的脂质积聚,创建了“脂肪变性类器官”。
药物筛选平台: 上述模型被成功用于筛选靶向脂质合成通路(如ACC, FAS, DGAT2)的抑制剂,验证了其作为药物发现平台的潜力。
重要局限: MASLD是一种全身性疾病。类器官模型虽能完美复现肝细胞自主性病变,但无法模拟来自脂肪组织、肠道和免疫系统的全身性信号。这强调了类器官需与其他系统(如共培养、器官芯片)结合以构建更完整模型。
2.3 胆汁淤积性肝病:模拟胆管结构与功能异常
①核心价值: 利用类器官的3D结构优势,模拟胆汁流动的物理和功能性障碍。
② 典型案例:
基因工程模型 (Mdr2-/-): 模拟了人类PFIC3病,该类器官在体外自发形成异常的胆管结构,如顶端舱壁和莲座状管腔,直观展示了胆汁排泄的物理性缺陷。
毒性诱导模型: 用高浓度胆汁酸(脱氧胆酸)处理肝细胞类器官,可诱导出急性胆汁淤积的损伤表型,为研究药物性胆汁淤积提供了模型。
胆道闭锁: 患者来源的胆管类器官表现出发育延迟和功能受损,并通过生长因子(EGF, FGF2)处理可部分逆转,提示了该疾病潜在的信号通路缺陷和治疗靶点。
2.4 肝癌:构建活的“患者替身”进行个性化药物测试
①核心价值: 成功建立患者肿瘤的“活生物库”,保留了原发肿瘤的遗传和表型特征,为功能性精准医疗提供了可能。
② 典型案例与前景:
药物敏感性测试: 多项研究证实,从HCC和胆管癌患者活检组织中建立的类器官,可用于测试其对靶向药(如索拉非尼、ERK抑制剂)的敏感性,反应具有患者特异性。
大型生物库: 已有研究建立了超过140名患者的肝癌类器官活生物库,通过大规模筛选,旨在鉴定预测药物反应的生物标志物,这是迈向临床应用的關鍵一步。
致癌机制研究: 利用CRISPR技术在健康类器官中引入特定癌基因,可以逆向工程式地研究其驱动癌变的机制。
胰腺类器官模型构建及研究案例
分野明确、前景各异的疾病建模平台!
胰腺类器官的应用根据其靶向的外分泌部与内分泌部,呈现出截然不同的发展成熟度与应用前景。总体而言,外分泌癌症模型已进入精准医学和机制研究深水区,而内分泌糖尿病模型则更侧重于细胞治疗,其作为体外病理研究模型仍处于早期阶段。
1.胰腺类器官建模

胰腺类器官主要用于胰腺癌的建模和研究。胰腺癌类器官可以通过将突变引入健康的腺泡或导管类器官来制造(a部分)。类器官也可以从患者活检样本中提取,以模拟胰腺导管腺癌(PDAC),其中PDAC类器官概括了起源肿瘤的遗传和表型特征(b部分)。癌症类器官还被用来揭示微环境的变化如何通过表观遗传控制导致更具侵袭性的癌症的发展(c 部分)。
2. 胰腺外分泌疾病建模:核心焦点与成熟应用
① 胰腺导管腺癌:构建“活的”患者特异性药敏检测与分型平台
核心价值: PDAC类器官成功将患者肿瘤的异质性转化为可操作的体外模型,是迈向功能性精准医疗的关键一步。
关键进展与案例:
患者来源类器官(PDO)生物库:相关研究学者成功从手术标本和细针穿刺活检中建立PDAC类器官,并证实其保留原发肿瘤的遗传和组织病理特征。证明了其作为疾病进程模型的可靠性。
谱系特异性致癌机制研究: 类器官技术揭示了一个关键生物学洞见:同一致癌突变在不同细胞起源的肿瘤中效果迥异。
案例: KRASG12D 突变在腺泡来源的类器官中能有效诱导癌变,而 GNASR201C 突变则在导管来源的类器官中更能驱动囊性肿瘤生长。这解释了PDAC的细胞起源多样性,为针对性治疗提供了理论基础。
② 肿瘤微环境与亚型可塑性:
类器官模型证明,肿瘤细胞的命运不仅由基因决定,更受微环境信号(如WNT信号、缺氧)调控。
案例: 在WNT剥夺和缺氧条件下,PDAC类器官会发生表观遗传重编程,抑制导管基因,转向侵袭性更强的鳞状亚型(受TP63驱动)。这揭示了肿瘤适应治疗压力的新机制。
医学视角: PDAC类器官已超越基础研究工具,其大规模药筛能力和揭示肿瘤亚型可塑性的潜力,使其成为开发新型联合疗法、克服化疗耐药性的强大平台。
3. 先天遗传病:囊性纤维化的功能性修复模型
① 核心价值:利用类器官作为 “微型生理系统” ,直接测试药物恢复患者细胞功能的能力。
② 关键案例:
囊性纤维化: 源自患者的胰管类器官,其CFTR氯离子通道功能丧失。在加入毛喉素(通过cAMP激活CFTR)后,健康类器官会因液体流入而“肿胀”,而患者类器官无反应。该模型已成为筛选CFTR矫正剂的黄金标准功能性 assay。
4. 内分泌胰腺疾病建模:细胞治疗的突破与体外模型的挑战
4.1糖尿病:细胞替代疗法的革命性进展
① 核心价值: 核心突破不在于“疾病建模”,而在于 “功能重建” ,即利用IPSC技术批量制造可移植的胰岛素分泌细胞。
② 临床突破: 临床试验已证实,将iPSC衍生的胰岛细胞移植到1型糖尿病患者体内,能成功恢复其内源性胰岛素分泌和血糖稳态。这标志着干细胞治疗糖尿病从概念走向现实。
③ 技术前沿: 出现诸如光遗传学调控的类器官(实现按需分泌胰岛素)和转分化技术(将胃干细胞转化为胰岛样细胞)等非常规疗法,展示了未来细胞疗法的多种可能路径。
4.2 内分泌疾病体外模型的巨大挑战
① 核心局限: 目前,能够长期、稳定、高效地模拟成熟人类胰岛三维结构和功能的体外类器官模型仍然缺乏。
② 现有模型的应用: 现有系统(如PSC分化的胰岛簇)主要用于:
宿主-病原体研究: 如发现FGF7会增加β细胞对SARS-CoV-2的易感性。
基因治疗验证: 通过CRISPR纠正Wolfram综合征(WFS1基因)患者的iPSC,并将其分化为功能性的β细胞。
药物发现: 在类器官模型中筛选出能改善胰岛素分泌的HIF1α抑制剂。
总结
当前类器官领域的发展重点,已从 “建立模型” 转向 “优化模型” 。肝脏和胰腺类器官领域正从一个技术驱动的“拓荒期”,进入一个质量驱动、问题导向的“深耕期”。未来的突破将依赖于跨学科合作(联合生物学、工程学、材料学),共同解决标准化、结构成熟度和微环境复杂性这三大核心挑战,最终将这一革命性技术转化为改善人类健康的切实工具。
【参考文献】
Advances in liver and pancreas organoids: how far we have come and where we go next Aleksandra Sljukic, Joshua Green Jenkinson, Armin Niksic, Nicole Prior & Meritxell Huch .Nature Reviews Gastroenterology & Hepatology (2025)Cite this article.
关于晶莱

