技术资料/正文
4716 人阅读发布时间:2022-07-18 14:44
Trim21-mediated HIF-1α degradation attenuates aerobic glycolysis to inhibit renal cancer tumorigenesis and metastasis

期刊:Cancer Letters
影响因子:7.8
研究背景
肾细胞癌(RCC)是最常见的癌症类型之一,其发病率在全球范围内呈上升趋势。在过去的十年中,RCC的诊断和治疗有了显著的改善,对大多数患者来说,治疗反应不同,该疾病可能继续恶化。因此,需要开发肾细胞癌诊断和治疗新的潜在治疗靶点。
Trim21是一种E3连接酶,被认为与自身免疫性疾病相关,如系统性红斑狼疮,也有研究表明,Trim21在各种肿瘤的发展和预后中发挥了作用。Trim21在乳腺癌和弥漫性大b细胞淋巴瘤中的表达减少,而在胶质瘤中的表达增加,且与不良预后有关。Trim21可以与上皮-间充质转化(EMT)的主调节因子Snail相互作用,并增强乳腺癌细胞中Snail的泛素化途径介导的降解,导致迁移和侵袭能力降低。Trim21是否在肾细胞癌中表达并发挥作用尚不清楚。
缺氧诱导转录因子(HIF-1α)的表达与各种肿瘤类型中远处转移增加和低生存率增加相关。HIF-1α与VonHippel-Lindau(VHL)蛋白相互作用并与之结合,从而激活泛素连接酶系统,导致蛋白酶体介导的HIF-1α降解。肾细胞癌的特征是VHL缺失,尽管组织微环境缺氧充足,但VHL缺失会促进HIF-1α蛋白的异常积累,并导致HIF-1α靶基因不受控制的激活,从而促进葡萄糖摄取,细胞增殖和迁移,改变细胞周期进程,并导致脂质代谢失调。
HIF-1α中的25个赖氨酸残基在细胞中被泛素化修饰,但其中只有3个是VHL依赖性所必需的,因此,VHL并不是HIF-1α调控的唯一E3泛素连接酶或泛素介导的机制,也可能存在其他介导HIF-1α降解的E3连接酶。
科学问题
发现HIF-1α一种新的E3连接酶,为延缓肾细胞癌进展提供新的治疗方法。
文献主要内容
1.筛选出Trim21是肾细胞癌的独立预后因子 。
2.验证了Trim21抑制肾细胞癌细胞糖酵解。
3.验证糖酵解上游通路因子HIF-1α是否作为Trim21泛素化修饰底物 。
4.Trim21以hif-1α依赖的方式影响肾细胞癌细胞的糖酵解 。
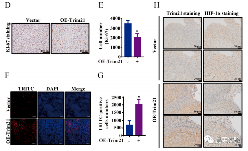
5.体外实验、皮下成瘤验证Trim21抑制肾细胞癌的增殖 。
6.体外实验、肾细胞癌肺转移模型验证Trim21抑制肾细胞癌的转移。
文章框架&技术路线


研究结果及分析
1.1 IHC验证肾细胞癌、癌旁Trim21的表达差异

IHC结果显示,肾细胞癌中Trim21的表达明显降低。
1.2 Kaplan-Meier生存分析、log-rank检验

Kaplan-Meier生存分析、log-rank检验表明Trim21低表达的患者的OS和DFS都比Trim21高表达的患者更差。
2.1 Trim21影响肾癌细胞葡萄糖代谢相关基因的表达

Trim21缺失增加了葡萄糖代谢相关的基因的表达,加快糖酵解速率。
2.2 Trim21影响肾癌细胞胞外酸化率,影响糖酵解活性

敲降Trim21时,ECAR增加,过表达Trim21时,ECAR降低。
2.3 Trim21影响肾癌细胞葡萄糖摄取、乳酸生成速率

Trim21缺失导致葡萄糖摄取和乳酸产量增加,相反,Trim21的过度表达抑制了葡萄糖摄取和乳酸生成。
3.1 Trim21降低了HIF-1α表达

扰动Trim21表达后,HIF-1α转录水平无变化,蛋白水平随之变化,Trim21影响HIF-1α蛋白稳定性。
3.2 COIP验证Trim21和HIF-1α的直接相互作用

Trim21和HIF-1α有直接相互作用。
3.3 Trim21降低HIF-1α半衰期,影响其稳定性

CHX蛋白合成抑制剂处理抑制新的蛋白合成,Trim21表达升高,HIF-1α蛋白降解加快,半衰期缩短。
4.1 Trim21以HIF-1α依赖的方式影响肾细胞癌细胞的糖酵解

5.1 Trim21抑制肾细胞癌细胞的增殖

5.2 Trim21改变肾细胞癌细胞周期,促进细胞增殖分裂

6.1 Trim21抑制肾细胞癌生长速率

6.2 Trim21抑制肾细胞癌生长速率

6.3 Trim21抑制肾细胞癌迁移侵袭能力

6.2 Trim21抑制肾细胞癌向肺转移

文章结论
HIF-1α位于糖酵解途径上游,与肿瘤进展正相关,发现Trim21是一种新的HIF-1α的E3连接酶,通过泛素化途径介导HIF-1α降解,抑制糖酵解,从而抑制肾细胞癌的生长和转移。

文献总结思考
创新点:
开发新的专门靶向Trim21的新激动剂可能为延缓肾细胞癌的进展 提供一种新的治疗方法。
可延伸点:
HIF-1α是否是Trim21的专一底物?Trim21是否可通过别的通路影响肾细胞癌的进展?通过COIP-MS,筛选出与Trim21互作蛋白,根据候选蛋白对调控通路进行全面精准分析。
文献中涉及的实验技术

关于晶莱
晶莱生物(Geneline Bioscience)是一家专注于生物医药研发与基础医学研究服务的高新技术企业。可开展生物医药临床前非GLP的CRO服务,基础医学研究技术服务,医学成果转化服务,类器官、细胞、动物模型等产品研发业务。目前已在北京、上海、长沙开设公司并建立多个综合实验室,共建设有3000余平实验平台(含SPF动物实验平台、生化病理检测实验平台、细胞/类器官实验平台),组建了数十名来自全球知名高校的硕博研究生研发团队。可开展小鼠、大鼠、豚鼠、地鼠,兔,犬、猪、猴、相关的动物实验,可构建200余种动物疾病模型,为生物医药公司、高校、医药搭建了多管线研发服务平台。
与国500+生物医药公司、高校及医院建立合作,成功开展10000+研究/研发项目,服务超8000+客户。

晶莱生物业务覆盖:为生物医药公司提供CRO服务:临床前非GLP药理药效实验、药物筛选、药物代谢、安全性评价。为高校及医院提供体内外机制研究、功能学研究、各类体内外研究模型构建、模型评价、通路机制验证、生化病理检测等生命科学实验与基础医学实验。为高校及医药公司提供生物医学科技成果转化服务,链接上游下生物医药企业、投资机构等进行科研成果转化服务。研发标准化及工程化细胞、动物、类器官模型产品,助力生物医学发展及精准医学发展。
