技术资料/正文
533 人阅读发布时间:2022-07-25 17:27

期刊:Theranostics
影响因子:11.600/Q1
研究背景
乳腺癌(Breast cancer)是全球女性最常见的癌症,也是女性癌症死亡的主要原因,IV期确诊患者的5年总生存率仅30%。乳腺癌缺乏特异性的肿瘤标志物,目前影像学和传统的血清标志物难以及时有效的监测肿瘤的发生发展及耐药的发生,导致临床治疗效果不佳。
细胞焦亡(Pyroptosis)又称细胞炎性坏死,是新近发现并被证实的一种新型促炎症性程序性细胞死亡方式,细胞焦亡发生的同时伴随着白介素-1β(IL-1β)和白介素-18(IL-18)等炎症因子的大量成熟与释放,并诱发炎症级联反应。
DNA甲基化(DNA methylation)为DNA化学修饰的一种形式,能够在不改变DNA序列的前提下,改变遗传表现。DNA甲基化能引起染色质结构、DNA构象、DNA稳定性及DNA与蛋白质相互作用方式的改变,从而控制基因表达。
RNA sequences(RNA-seq)即转录组测序技术,把mRNA,smallRNA,and NONcoding RNA等或者其中一些,用高通量测序技术进行测序分析,反映出它们的表达水平。
多巴胺受体D2(DRD2,D2 dopamine receptor)属于多巴胺受体家族,是D2样受体的主要成员。多巴胺能信号传导在神经系统中至关重要,涉及工作记忆、奖励、学习等。此外,越来越多的证据表明,DA在免疫系统和癌症发展中也发挥着重要的生理作用。
研究科学问题
探讨DRD2介导肿瘤抑制作用的调节机制,寻找更为有效的乳腺癌抗癌治疗方法。
研究内容
1、RNA-seq筛选DRD2在乳腺癌组织中下调表达,启动子高甲基化。
2、DRD2作为肿瘤抑制因子的功能研究。
3、DRD2对巨噬细胞极性影响。
4、DRD2对细胞焦亡的影响。
5、DRD2影响乳腺癌细胞转移的机制研究。
文献框架&技术路线


研究结果及分析
1. DRD2 通过 BrCa 中的启动子甲基化进行转录下调

(A)基于RNA-seq的前30个差异表达基因的热图。
(B)正常乳腺组织和BrCa组织中DRD2的IHC染色。
(C)基于TCGA数据库的DRD2的表达和甲基化。
(D)利用在线数据库Kmplot分析了DRD2对BrCa患者总体预后的影响。
(E)DRD2的mRNA表达(RT-PCR)和启动子甲基化(MSP)分析检测。
(F)Aza处理后DRD2的mRNA表达通过qRT-PCR测定。
DRD2 通过 BrCa 中的启动子甲基化进行转录下调。

DRD2表达抑制BrCa细胞在体外和体内肿瘤发生。
(A和B)通过RT-PCR(A)确认异位DRD2 mRNA表达,通过WB(B)确认蛋白表达。
(C)通过CCK8测定载体和DRD2转染的BrCa细胞中的增殖。
(D和E)菌落形成(D)和软琼脂形成测定(E)的直方图统计,以确定增殖速率。
(F)通过AO / EB测定测定的细胞凋亡分析。
(G) 按FC划分的细胞周期分布直方图统计。
(H) 采用CCK8分析891 DRD2表达对BrCa细胞对PTX的化学敏感性的影响。
(I和J)直方图显示DRD2对伤口愈合(I)和Transwell®测定(J)的转移能力的影响。
(K)BALB / c小鼠皮下肿瘤模型的体积和重量测量(每组8只小鼠)。
综上,DRD2能够在体外和体内抑制肿瘤发生,DRD2还抑制BrCa细胞的EMT。

(A)对BrCa患者的组织连续切片进行IHC染色。
(B和C)qRT-PCR用于检测与BrCa细胞共培养后的M1和M2 Mφ标记。
(D)共作后M1和M2标记的WB结果。
(E)共培养后M1和M2标记的IF染色。
(F)抗体阵列用于BrCa细胞培养基的细胞因子检测。
DRD2 将 Mφ 重新编程为 M1 表型,并下调 IL-6 和 IL-10。

DRD2 在与 Mφ 的串扰过程中触发焦磷酸化。
(A和B)鼠胸癌细胞4T1用于构建皮下肿瘤模型
(C)用qRT-PCR检测了血红细胞的焦质作用标志物,
(D)在与Mφ共培养的载体和DRD2转染的BrCa细胞中,用WB检测了坏死、凋亡和热病标志物。
(E)WB检测炎症小体(NLRP3)和焦凋亡(GSDME)的标志物。
DRD2可诱导包括细胞凋亡和坏死在内的程序性细胞死亡(PCD),这些事件通过Mφ转变为焦磷酸化。M1 Mφ以DRD2依赖性方式触发BrCa细胞的焦磷酸化。

A和B)在由LPS(A)或THP1衍生的Mφ(B)处理的BrCa细胞中DRD2(绿色)和p-p65(红色)的代表性IF染色。
(B).(C)应用WB检测p-p65的细胞质和核表达。分别用PCNA和肌动蛋白证明细胞核和细胞质的蛋白质完整性。
(D和E)采用WB分析LPS(5 μg/ml,无血清,24 h)(D)和THP1衍生的Mφ(3 d)(E)处理后的NF-κB信号传导及其上游调节剂TAK1的活化状态。
(F和G)IB用于确认通过MDA-MB231中的Co-IP获得的蛋白质的结合。
(H)IB被起诉,以确定TAB1,TAK1和β-arrestin2在载体和DRD2表达的MDA-MB231中的结合。

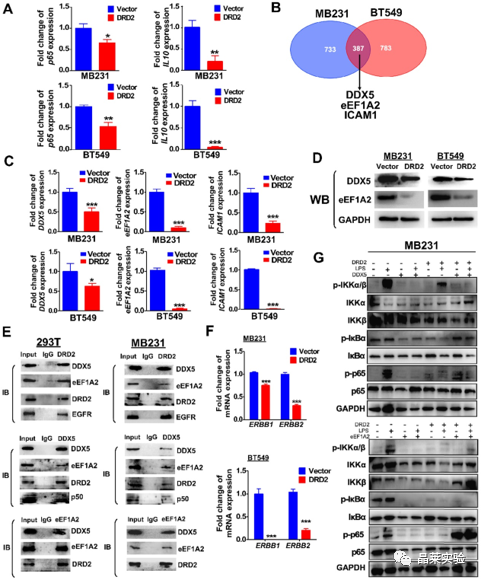
A)qRT-PCR用于检测载体和DRD2转染BrCa细胞中p65和IL-10的mRNA表达。
(B)维恩图显示DRD2的潜在结合蛋白通过质谱分析鉴定出来。在MDA-MB231和BT549中的Co-IP分离蛋白中进行了质谱分析。
(C)采用qRT-PCR法分析载体和DRD2-转染BrCa细胞中DDX5、eEF1A2和ICAM-1的mRNA表达。
(D)通过WB测定DDX5和eEF1A2在载体和DRD2转染BrCa细胞中的蛋白表达。
(E)在293T和MDA-MB231中,Co-IP和IB对DRD2,DDX5和eEF1A2的结合进行了检查。
(F)通过qRT-PCR测定ERBB1(EGFR)和ERBB2(HER2)mRNA在载体和DRD2-转染BrCa细胞中的表达。
(G)采用WB检测DDX5和eEF1A2对NF-κB活化的影响,通过刺激LPS分析WB在MDA-MB231中。
异位DRD2表达抑制了DDX5和eEF1A2对促进NF-κB信号传导激活的显著影响。
文献结论
本研究新颖地展示了 DRD2 在抑制 BrCa 肿瘤发生、预测预后和治疗反应中的作用。进一步揭示了 DRD2在 促进巨噬细胞像M1型转化和抑制NF-κB 信号通路触发 BrCa细胞死亡过程中的关键作用。
总而言之,这些结果揭示了DRD2可能是BrCa的预后预测和治疗靶点。
文献总结
优点:
文章从DRD2——巨噬细胞——DDX5/eEFIA2——NF-κB——细胞焦亡,机制方面的研究非常的严谨,内容也很丰富。
不足:
本文大部分是细胞实验,而动物水平的研究比较少。
文献涉及的实验技术

关于晶莱
晶莱生物(Geneline Bioscience)是一家专注于生物医药研发与基础医学研究服务的高新技术企业。可开展生物医药临床前非GLP的CRO服务,基础医学研究技术服务,医学成果转化服务,类器官、细胞、动物模型等产品研发业务。目前已在北京、上海、长沙开设公司并建立多个综合实验室,共建设有3000余平实验平台(含SPF动物实验平台、生化病理检测实验平台、细胞/类器官实验平台),组建了数十名来自全球知名高校的硕博研究生研发团队。可开展小鼠、大鼠、豚鼠、地鼠,兔,犬、猪、猴、相关的动物实验,可构建200余种动物疾病模型,为生物医药公司、高校、医药搭建了多管线研发服务平台。
与国500+生物医药公司、高校及医院建立合作,成功开展10000+研究/研发项目,服务超8000+客户。

晶莱生物业务覆盖:为生物医药公司提供CRO服务:临床前非GLP药理药效实验、药物筛选、药物代谢、安全性评价。为高校及医院提供体内外机制研究、功能学研究、各类体内外研究模型构建、模型评价、通路机制验证、生化病理检测等生命科学实验与基础医学实验。为高校及医药公司提供生物医学科技成果转化服务,链接上游下生物医药企业、投资机构等进行科研成果转化服务。研发标准化及工程化细胞、动物、类器官模型产品,助力生物医学发展及精准医学发展。
