公司新闻/正文
847 人阅读发布时间:2025-11-07 16:10

Extracellular vesicle-mediated delivery of circDYM alleviates CUS-induced depressive-like behaviours
细胞外囊泡递载circDYM缓解小鼠抑郁样行为

期刊:Journal of Extracellular Vesicles
发表时间:2022-01-11
影响因子:17.337
研究背景
重度抑郁症(MDD)是世界范围内最普遍的精神疾病,严重限制了患者的心理社会功能和生活质量,已成为仅次于癌症的人类第二大“杀手”。目前临床抗抑郁药物存在起效慢、个体差异大、不敏感等。因此,开发透过血脑屏障靶向脑部的新型抗抑郁药物迫在眉睫。
细胞外囊泡(EVs)是由多种细胞释放的脂质双层膜包裹的纳米级颗粒。可通过传递蛋白质和核苷酸到邻近或远处细胞发挥作用。由于其免疫原性低、毒性低,并能通过血脑屏障,可成为免疫治疗、再生医学和药物输送领域的一种新的治疗方法。
CircRNAs是一类不具有5’ 末端帽子和3’ 末端poly(A)尾巴、并以共价键形成环形结构的非编码RNA分子。circRNAs可以参与调节蛋白表达,DNA甲基化修饰和多肽翻译等。在抑郁症患者和动物模型中,circRNAs表达异常。其中CircDYM (mm9_circ_0007509),在MDD患者和小鼠抑郁模型中低表达

文章框架&技术路线

研究结果及分析
1. 工程RVG-EVs的制备和表征

工程RVG-EV的制备和表征。
2. RVG-circDYM-EVs在体外抑制了原代小鼠小胶质细胞的激活

之前有研究表明circDYM通过调节小胶质细胞活化参与MDD过程。
a-e:RVG-EVs与小胶质细胞共培养,能被细胞摄取并且无明显毒性作用;
f-k:LPS诱导后,RVG-circDYM-EVs后能明显抑制小胶质细胞活化和降低炎症因子水平。
为了研究RVG-circDYM-EVs在体外的作用,成功制备了模拟EV、Vector-EV、circDYM-EV、RVG-Vector-EVs或RVG-circDYM-EVs,然后与原代小鼠小胶质细胞共孵育。
3. DiR标记的RVG-EVs在体内的生物分布

a-c:尾静脉注射RVG-EVs后在小鼠体内的荧光强度和荧光分布;
d-e.:不同时间点小鼠各器官中circDYM的表达水平。
接下来试图追踪RVG-EVs在体内的生物分布。将DiR标记的模拟EV或剂量为200μg的RVG-EV通过尾静脉注射到小鼠中,并采用体内成像系统(IVIS)。
4. RVG-EVs可以有效地将circDYM传递到大脑中

a-b:活体成像观察EVs在大脑荧光的情况;
c:HA标记RVG融合蛋白与Dil标记EVs在小鼠海马共定位;
d:Dil标记EVs与小胶质细胞免疫荧光标记物(Iba-1)在小鼠海马的共同定位证明RVG-EVs有效靶向小胶质细胞;
e:RVG-circDYM- EVs给药24 h后,海马组织circDYM水平显著升高。
为了确认RVG-EVs靶向大脑的能力,使用IVIS监测DiR标记的模拟EV或200μg剂量的RVG-EV进入大脑。
5:不同剂量的RVG-circDYM-EVs对CUS小鼠抑郁样行为的影响

a:RVG-circDYM-EVs以剂量依赖的方式增加circDYM拷贝数;
b-h:RVG-circDYM-EVs给药后,改善小鼠的抑郁样行为,其中200 μg 是最低的有效剂量。
进一步研究工程RVG-EV在体内递送circDYM的效率,将小鼠静脉注射一次不同剂量的RVG-circDYM-EV,并在24小时后测定大脑中的circDYM水平。
6. RVG-EVs介导的circDYM的传递减轻了CUS小鼠的抑郁样行为

a:为了排除RVG多肽和的EVs影响,增加了RVG组和mock-EVs组;
b-g:行为学检测排除了RVG多肽或Evs具有减轻小鼠抑郁行为的作用;
h:流式检测小鼠外周血CD4+T细胞、调节性T (Treg)细胞和Th17细胞的表达水平。
基于上述,排除了RVG-HA或模拟EV有助于缓解小鼠抑郁行为的可能性。
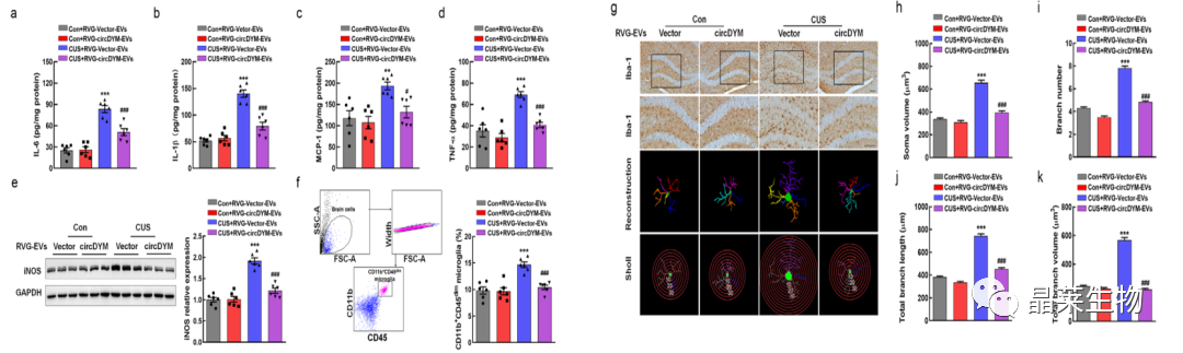
7. RVG-EV介导的circDYM的传递减弱了小胶质细胞的激活

a-d:ELISA检测海马组织中促炎细胞因子表达水平;
e-k:检测海马区小胶质细胞的体细胞大小、分支数量、分支长度、分支体积和活化情况。
由于RVG-circDYM-EV治疗可有效缓解CUS小鼠的抑郁样行为,接下来探索了该过程所涉及的细胞机制。
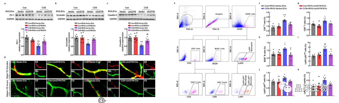
8. RVG-EVs介导的circDYM的传递减少了CUS诱导的血脑屏障损伤和外周免疫细胞的浸润

a-c:WB检测脑组织紧密连接蛋白表达;
d:伊文思蓝(EB)检测血脑屏障(BBB)通透性;
i. 流式检测脑组织免疫细胞比例。
RVG-circDYM-EVs增强了血脑屏障的完整性,抑制了外周免疫细胞的浸润。
9. CircDYM直接与TAF结合,调节小胶质细胞的激活

TAF1:转录因子TATA框结合蛋白关联因子1。
a-g:测序,生信分析、RIP、RNA pulldown、FISH证实circDYM与TAF1相互作用、小胶质细胞的细胞质中共定位;
h-j:WB和IF检测circDYM对TAF1的表达和分布影响:circDYM增加了细胞质中的TAF1水平,降低了其在细胞核中的水平;
l:过表达circDYM可减弱TAF1对小胶质细胞活化。
为了确定参与神经炎症的分子机制,在circDYM过表达的原代小鼠小胶质细胞中进行转录组分析。
这些结果表明TAF1可以通过其下游靶基因Trpm<>和Cyp<>a<>调节小胶质细胞活化。
文献结论
工程RVG-EVs可以将circDYM靶向递送到小鼠大脑中,并且显著改善了CUS小鼠模型的抑郁样行为,抑制小胶质细胞活化。
文献总结
创新点:
1.通过构建携带circDYM的细胞外囊泡(RVG-circDYM-EVs),高效地将circDYM通过血脑屏障递载至小鼠脑部,有效地缓解了小鼠抑郁样行为。
2.研究发现circDYM可以通过与转录因子TAF1结合,抑制小胶质细胞的活化,抑制中枢神经炎症,从而达到治疗效果。
文献使用的实验技术

晶莱生物

晶莱生物创立于2016年,拥有北京(北京晶莱华科生物技术有限公司)及长沙(湖南晶莱生物技术有限公司)两个研发机构,是专注于生物医药临床期前研发与基础医学科研服务的国家高新技术企业及专精特新企业。依托北京、长沙两地的3000余平实验平台,晶莱构建了8个研究平台,可为客户提供包括临床前CRO、动物寄养、动物模型构建、细胞型构建、药效及各类表型、机制、通路等全方位的研究服务。
截至目前,晶莱生物已与国内超过500家生物医药公司、高校及医院建立了紧密的合作关系,成功实施了10000余项研究/研发项目,积累了超过100000+客户。
